BTC/HKD+0.8%
ETH/HKD+0.4%
LTC/HKD-0.35%
ADA/HKD+0.39%
SOL/HKD-0.41%
XRP/HKD-0.79%工業互聯網連接了工業場景中的物理世界與數字世界,卻難以實現身份唯一對應、信息不可串改、數據有效利用等問題。根據《工業互聯網創新發展行動計劃》,“十四五”時期將是工業互聯網立足我國制造業轉型升級,發揮新一代信息技術引領作用的關鍵階段。隨著區塊鏈、物聯網、5G等技術的發展,推動了數字仿真技術在工業場景中的應用探索,而仿真技術的創新發展也反作用于工業互聯網的發展。本文將通過梳理從仿真技術到孿生技術的發展歷史,并總結歸納不同歷史階段中,技術的發展規律,從而預判工業互聯網未來的發展方向。作者:萬向區塊鏈首席經濟學家辦公室王普玉審核:萬向區塊鏈首席經濟學家鄒傳偉當工程師完成一款汽車的設計方案后,如何判斷產品性能的可靠性?當一套倉庫平面設計方案被完成后,怎么驗證其后期使用的效率?當我們完成工廠產線設計后,又該如何判斷方案可行性?在現代工業發展中,離散型事件的規劃離不開仿真技術的輔助,尤其在市場競爭日益加劇的情況下,工業企業面臨產品迭代速度和產品創新多方面壓力,企業需要在最短時間內完成產品的研發、測試及驗證等,而仿真技術以其高效及低成本的方式,分析和研究系統運行行為、揭示系統的動態過程和運動規律,助力企業工業研發和管理。
隨著科技的迅速發展,仿真技術已經深入影響著工業產品的質量、安全及產量,但現有仿真技術也有其缺陷,決策模型多為相對靜態,缺乏實時動態調整、演化和行為預測功能,難以滿足未來工業制造的快節奏要求。而隨著工業互聯網技術的快速發展,一場OT與IT技術的融合掀起了改革浪潮,這場改革也影響到了仿真技術的發展,讓我們看到了一個新的方向——數字孿生。
一、仿真到孿生技術的發展歷史
仿真是將包含了確定性規律和完整機理的模型轉化成軟件的方式,來模擬物理世界的一種技術。只要模型正確,并擁有了完整的輸入信息和環境數據,就可以基本正確地反映物理世界的特性和參數。如果說事物的模型化是我們對物理世界或問題的理解,那么仿真就是驗證和確認這種理解的正確性和有效性。技術允許工業企業以低成本和零風險的方式在虛擬工廠里測試各種決策、戰略和規定,驗證不同方案的運行情況,目前仿真技術在工業領域的主要應用范疇如圖1所示,主要包括三大類,分別是工具類、運營類和工控類。
   
圖1:仿真系統在工業領域主要應用范疇隨著計算機技術的發展,仿真技術經歷了從模擬計算機仿真轉向數字計算機仿真的過程,以及從過程仿真到孿生的過程,具體包含了四個階段:物理仿真、模擬仿真、數字仿真,數字孿生4個階段。
《新時代的中國網絡法治建設》白皮書:積極推行區塊鏈等現代科技在訴訟服務等領域的深度應用:3月16日消息,國務院新聞辦公室16日發布的《新時代的中國網絡法治建設》白皮書指出,中國積極探索司法活動與網絡技術深度融合的新路徑、新領域、新模式,讓社會正義“提速”。
白皮書指出,中國積極推行大數據、云計算、人工智能、區塊鏈等現代科技在訴訟服務、審判執行、司法管理等領域的深度應用,先行先試構建中國特色的網絡司法模式。鼓勵各地法院因地制宜,結合當地互聯網產業發展情況和網絡糾紛特點,探索具有地域特色的新型互聯網審判機制。[2023/3/16 13:08:29]
1、物理仿真
物理仿真是根據實物的基本功能以更低成本建設其仿制品,實現更低成本和風險訓練及科研等。例如1920年代,EdwinLink開發了世界上第一臺飛行模擬器;1930年美國陸軍、海軍航空隊采用了林克儀表飛行模擬訓練器,在模擬環境中提升飛行員操作能力,以此降低訓練成本,同時極大程度降低了飛行事故率的出現。據文獻資料提供數據,該物理仿真系統幫助美國空軍每年節約1.3億美元訓練費用及減少死亡人數高達500名以上。
   
圖2:林克儀表飛行模擬訓練器2、模擬仿真
50年代末期采用模擬\數字混合仿真方法,根據仿真對象的數字模型將一系列運算器以及無源器件,如電阻器件、電容器、電位器等等相互連接而形成仿真電路。1950-1953年美國首先利用計算機來模擬戰爭,為防空兵力或地空作戰等場景做出最優部署。1960年,美國NASA為了實施一系列的載人登月計劃,在地面建設了一套高水準、完整的半物理結合模擬仿真系統,用于宇航員培訓和任務控制人員的作業。1970年4月,阿波羅13發射后,在210000英里外的太空中宇宙飛船生活艙的氧氣罐發生爆炸,地面工作人員通過物理仿真系統操作演練為宇航員設計了一套返回地球計劃,并順利完成任務。
   
圖3:NASA宇宙飛船半物理仿真系統3、數字仿真
模擬仿真雖然給市場帶來了便利,但也有其明顯缺點,如處理速度過慢,需要的技術人員較多,對計算機性能要求高,更麻煩的是仿真結果經常含糊不清、模棱兩可。而數字仿真的出現,讓模擬仿真存在的缺點得以很大程度的改善。數字建模也稱計算機建模,使用計算機對物理世界的運行機理進行數學模型化,同時通過多次模擬實驗獲取結果。數字仿真的類型非常多,目前行業內沒有具體分類和界定,此處按照仿真展示效果分為2D仿真和3D仿真。
BMEX攜手桃花庵財富論壇與杭州恒東社區達成深度戰略合作:據官方消息,BMEX攜手桃花庵財富論壇與杭州恒東社區達成深度戰略合作關系,雙方將共同努力為交易用戶提供交易指導,幫助更多數字貨幣初學者更快的熟悉市場方向與全方面的交易策略。
桃花庵財富論壇創辦于2019年,擁有線上線下教學體系與社區管理團隊,其社群實時盤面解析、公眾號、直播課一體化培訓扶持體系,合約社區。
BMEX是一家數字資產綜合服務平臺,目前已獲美國與加拿大雙監管牌照,擁有一鍵跟單、千倍杠桿等交易模式,致力于為用戶提供多樣、安全的數字資產交易及資產管理服務。[2021/5/14 22:01:31]
2D仿真
19世紀50年代末期,Gordon就職于貝爾實驗室,研究信息交換系統時嘗試了用單服務器和多服務器來完成簡單仿真實驗,完成了基于框圖的交換系統模擬器,這也是歷史上首個基于數字仿真的應用。1960年Gordon加入IBM并開啟了終端系統反應時間的研究項目,前期大家看到了仿真系統存在的潛在價值,于是根據經驗完成了基于模塊化的模擬器,命名為通用系統仿真語言,雖然整個系統僅25個模塊,但開啟了仿真系統市場化先河,該系統直至現在仍在迭代使用。隨后1963年Nygaard和Dahl開發了SIMULA,同年Kiviat開發并發布了了GASP;MIT發布了SIMSCRIPT等等,仿真軟件在不同行業出現了百花齊放的場景。
   
圖4:GPSS仿真輸入及輸出表示例GPSS框圖用GPSS語言編制仿真程序時,首先用框圖描述被仿真的動態系統。框圖中每一個模塊表示一種動作。各模塊之間的連線表示動作的先后順序。如果由模塊引出的連線多于一條,則要在模塊上說明動作選擇的條件,所以GPSS框圖與流程圖相似。這種以程序設計語言為基礎的框圖描述方法,要求對每一模塊給出確切的定義和名稱,并指出相應的操作數。
   
圖5:GPSS框圖3D仿真
3D仿真是以三維模型形式展示目標對象,讓設計者或觀察者能夠清晰的觀察到目標對象的形狀、大小、以及目標對象想象中的紋理和質地。1960年,3D圖畫的最早開拓者IvanSutherland和他的同事DavidEvans在猶他大學創建了計算機科學教研室,他們用計算機軟件,通過算法建模,電腦手繪,或者掃描等方式,讓物理世界中各類事物以3D數字模型真實的展示在電腦上,操作者通過計算機能夠讓3D模型任意旋轉、翻轉、分解和操作;3D數字模型在早期主要應用于工業產品設計及展示、建筑設計效果展示等。1978年,數字照片的出現對仿真技術有重要的意義,除最早的動畫展示外,真實場景也可以逐漸以三維仿真出現。截至今天,各類仿真軟件已經成熟的應用于不同行業,就在新冠疫情期間,武漢雷神山醫院的建設也用到了仿真系統BIM,能夠在短短13天的時間內完成如此浩大的工程,仿真系統的作用功不可沒。
開源-聯盟、ChainUP與四川鏈存科技有限公司達成深度戰略合作:據官方消息,開源-聯盟、ChainUP宣布與四川鏈存科技有限公司達成戰略合作,雙方將在IPFS分布式存儲、Filecoin生態建設等方面展開深度合作,共同推進IPFS分布式文件技術、5G技術、云與邊緣計算技術、Al大數據及區塊鏈技術等創新技術應用落地。
開源-聯盟 f040665 屬于開源礦池節點,開源礦池致力于研發分布式存儲,以為用戶提供分布式存儲解決方案為使命,產品包括分布式存儲服務器、智能應用系統開發、算力云和分布式存儲服務器托管運維等服務,目前擁有成熟的技術研發體系和完整的產業生產供應鏈。[2021/1/7 16:39:46]
   
圖6:倉庫仿真如圖6所示,在仿真軟件普及前,各公司通常基于經驗完成倉庫平面布局設計;在完成施工并投入使用后,經常出現某個功能區域大小不足、動線不合理的情況,為此需拆除個別設備再重新調整布局,花費高昂成本。有了3D仿真軟件后,可以按照設計概念或物理世界的已有場景設計倉庫,在仿真軟件中調用組件并完成各功能區域的配置;圖像中每個對象的運行參數均可調節。完成模型構建后,通過模仿現實中的訂單量,甚至使用更大訂單量,尋找系統的作業瓶頸、作業過程中的擁堵、閑置或者其他意外情況,能夠在倉庫建設前或者使用中給出倉庫運行的最佳布局及人員、設備等安排計劃。
VR及AR
以上數字仿真的介紹是從技術維度分類,影響仿真技術發展還有一個很重要的維度,即設備,包括電腦技術的發展、VR頭盔、AR眼鏡的發展等。
①虛擬現實
虛擬現實(簡稱VR),具有沉浸性、交互性和構想性特征;這個概念集合了計算機圖形學、仿真技術、多媒體技術、人工智能技術、計算機網絡技術、并行處理技術和多傳感器技術等多種技術,模擬人的視覺、聽覺、觸覺等感覺器官功能,讓體驗者恍若身臨其境,沉浸在計算機生成的虛擬世界中,并能通過語言、手勢等進行實時交流,增強進入感和沉浸感。
概念的發展,最早在上世紀30年代小說《皮革馬利翁的眼鏡》講到神奇的裝備;之后到1960年,Heilig將一部五分鐘的幕布電影配合著光、聲音、可移動座椅、風扇等制造了一個體驗式摩托車,這開創了虛擬現實的先河;1968年Sutherland發明了頭戴式展示系統,用來幫助直升機飛行員通過紅外線成像技術在狹窄環境下成功降落,多年來他也被同行認為是“VR之父”;1980年,NASA發明了軍隊飛行虛擬仿真系統,這也從真正意義上帶動了VR技術的發展。90年代各大廠商爭先恐后的布局VR技術,但由于顯示器技術、3D渲染技術和動作檢測技術并不成熟,觀看體驗達不到“可用”的標準。直至2012年OculusRift問世,讓公眾對該技術的興趣重新點燃,如今VR眼鏡已經普及市場,相關產品也逐步問世,如VR游戲、電影、教學實驗室等。
HBTC霍比特與TRON波場達成深度合作:據HBTC霍比特(原BHEX)交易所官方消息,HBTC霍比特已與TRON波場達成深度合作,雙方將攜手共創DeFi和匿名生態的發展。目前,HBTC霍比特已上線TRX和BTT,并且在未來將陸續上線WIN、JST、USDJ。
HBTC霍比特交易所是100%持幣者共享的交易平臺,由火幣、OKEx等56家優質資本共同投資。經過近兩年時間的平穩運行,HBTC霍比特能夠為客戶提供幣幣、合約、期權等業務,并且平臺上主流幣及合約交易擁有行業頂級的流動性和深度。
波場TRON致力于為去中心化互聯網搭建基礎設施。旗下的TRON協議是全球最大的基于區塊鏈的去中心化應用操作系統協議之一,為協議上的去中心化應用運行提供高吞吐,高擴展,高可靠性的底層公鏈支持。波場TRON還通過創新的可插拔智能合約平臺為以太坊智能合約提供更好的兼容性。[2020/7/7]
②增強現實AR
如果說VR呈現了一個完全的虛擬世界,那么AR則完全相反,是在真實物理世界中疊加出虛擬的內容。增強現實,利用計算機技術將虛擬的信息疊加到物理世界,通過手機、平板電腦、智能眼鏡等設備顯示出來,被人們感知,從而物理世界與虛擬的大融合,豐富顯示世界。簡而言之,將本身平面的內容“活起來”,賦予實物更多的信息,增強立體感,加強視覺效果和互動體驗感。
   
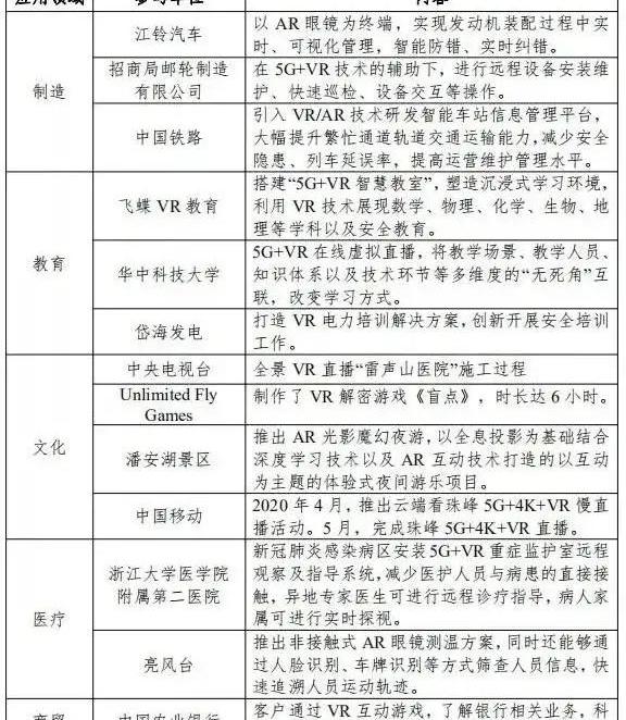
圖7:已有AR設備與物理世界交互的示例AR概念同樣起步于VR的發展,只是在1990年,波音公司發明了“AugmentedReality”這個詞組,兩年后美國空軍基于AR研發了虛擬幫助系統,以及哥倫比亞大學的StevenFeiner等發明了機械師修理幫助系統,主要用于輔助測距和具體位置觀察等簡單功能。2000年左右,出現了基于AR的Toolkt和ARQuake等游戲,將增強現實概念帶入大眾面前,但當時的設備笨重且價格高,所以沒有市場化。直到2012年,GoogleGlass面市,這無疑對VR發展是里程碑式作用。截至2020年,主要典型市場應用如表1所示。
   
表1:2020年VR與AR典型應用案例因此,在計算機圖形技術快速發展后,仿真技術也得以迅速發展,展示形式從最早的二維到三維,再到四維。從單純的演示到互動操作,從屏幕展示到場景沉浸,這些都是虛擬技術的進步。仿真讓模型構建難度有效降低,讓相關方能夠直觀的感受目標對象的物理形態,當前主要產品如圖8所示;對未來發展,尤其C2M,每一個客戶可以是自己的設計師,仿真系統則是必不可少的。
聲音 | 國務院發展研究中心李廣乾:區塊鏈已開始與實體經濟產業深度融合,迎來“百花齊放”的大時代:金色財經報道,國務院發展研究中心信息中心研究員李廣乾在接受經濟日報的采訪時表示,區塊鏈的應用已從金融領域延伸到實體領域,電子信息存證、版權管理和交易、產品溯源、數字資產交易、物聯網、智能制造、供應鏈管理等領域。區塊鏈技術已開始與實體經濟產業深度融合,形成一批“產業區塊鏈”項目,迎來產業區塊鏈“百花齊放”的大時代。對于區塊鏈技術的前景,業內普遍看好。李廣乾就表示,我國區塊鏈產業鏈條正在加快形成,從上游的硬件制造、平臺服務、安全服務,到下游的產業技術應用服務,到保障產業發展的行業投融資、媒體、人才服務,各領域的企業已經基本完備,協同有序,共同推動產業不斷前進。[2019/11/5]
   
圖8:全生命周期主流仿真軟件圖譜無論是3D仿真技術,還是AR、VR概念,對工業發展有著至關重要的影響,隨著工業制造對可視化、數字化、協同化供應鏈的要求,除了靜態仿真,對實時動態仿真的需求越來越多,因此原有的仿真技術也有潛在瓶頸,如下:
其一、大多場景無法實時獲取工業所需數據;
其二、數據模型訓練不足以支撐過程控制;
其三、不同仿真軟件大多只支持單一行業或場景,IOT+AI的出現讓仿真可能發生一次新的顛覆。
4、數字孿生
2002年MichaelGrieves在密歇根大學為PLM中心成立而向工業界發表演講而制作的幻燈片,首次提到了PLM概念模型,如圖9所示,模型中出現了物理空間,虛擬空間,從物理空間到虛擬空間的數據流,從虛擬空間到現實空間的信息流,以及虛擬子空間的表述,此時提出的內容已經具備了數字孿生的所有要素。
   
圖9:PLM中的概念設想2010年在NASA的技術路線圖中正式使用“digitaltwin”命名這項技術,替代了原本被MichaelGrieves命名的“信息鏡像模型”。當前行業對于數字孿生沒有統一的定義,在該部分暫時使用標準化組織給出的定義:具有數據連接的特定物理實體或過程的數字化表達,該數據連接可以保證物理狀態和虛擬狀態之間的同速率收斂,并提供物理實體或流程過程的整個生命周期的集成視圖,有助于優化整體性能。
   
圖10:生產流程數字孿生模型虛擬仿真僅能做到事前或事后的模擬、分析優化,而數字孿生做到將虛擬模型與機器的實際運行數據相連接,構成一個數字孿生體。通過傳感器和物聯網實現物理對象和數字孿生模型的雙向映射,再對數字孿生模型進行可視化和仿真分析,優化其對物理對象的性能和運行狀態。如圖10所示,在生產流程中,物理世界生成數據后,會通過傳感器和物聯網等映射到數字孿生模型中,數字孿生模型可以同步聚合、分析及洞見數據,為當前生產環境給出最優結果并發送指令至物理世界來實施具體生產過程。數字孿生不僅限于工業生產,其能夠映射到物理世界每一項事物,我們的城市生活、教育、娛樂等等。
   
圖11:數字孿生實現架構5、總結
從物理仿真到數字孿生,本文梳理了仿真技術當前正在發生的一些變化,通過總結,我們可以得到以下規律:
第一、數字世界對物理世界的還原度越來越高
數字圖像技術的發展,讓人們能夠記錄一些重要的時刻,這些技術已經深度融合進3D仿真應用。但從過往的數據中發現,這些記錄是碎布片化的,而技術嘗試著以相似的框架在數字世界里還原物理世界中的一切。
第二、物理世界與數字世界的交互性越來越強
早期需要依靠人為操作將數據錄入到仿真系統中,并完成數據的分析;隨著物聯網技術的發展,數據可以自動收集并上傳至數字世界中,通過AI技術完成數據分析和算法迭代,并指揮物理世界運行,形成了一種閉環,這種交互性逐漸脫離人為操作,形成自動運行機制。
第三、數字世界相比物理世界具有更強的可擴展性
物理世界的所有行為是對立的,比如做或不做,向前或向后等等;在數字世界里,不僅可以實現與物理世界的1:1映射,同時可以映射出其他我們想象中的場景,去探尋不同的可能性。
第四、物理世界與數字世界的邊界正在發生變化
物理世界與數字世界的邊界是什么?尤其新冠疫情后,引發了很多人的深思,我們在物理世界的很多行為,逐步在數字世界中被替代,如一場線上會議,可以更高效、低成本達到討論目的;再比如一節線上課,在數字世界的時間里學生們獲得與物理世界同樣的知識。所以,在未來,是否有更多事情會通過技術在數字世界去完成?尤其隨著AR、MR概念的發展,以及其他正在提出的黑科技發展,這種邊界似乎在變得模糊。
6、未來
當前我們對數字化相關技術的使用,大多是為了更加便捷、高效、低成本地服務于物理世界各項事務的治理,所以我們所看到的大多是“數字化應用”、“數字化系統”、“數字化場景”,而不是“數字世界”,換句話說,當前的數據是沒有整體的結構,其散落在數字世界的各個角落。但從上面四個規則來看,技術正在讓物理世界與數字世界走向:復制-映射-交互-融合,目前我們正在構建著一個與物理世界相映射的數字世界,甚至比物理世界更大的數字世界。例如游戲行業,包括微軟、蘋果、亞馬遜、Facebook,國內騰訊都在布局的元宇宙,一個平行于現實世界并始終在線的虛擬世界。所謂元宇宙,可以想象成一個虛擬現實,或大型多人在線游戲。在虛擬世界里,人們可以玩游戲、聊天、購物、散步、聊天、看電影、參加音樂會等等在現實世界中能做到的大多數事情,也許某一天,在元宇宙中逛完街購物結束,回到物理世界,快遞已經把所有東西送到家門口。
二、數字孿生與工業互聯網的關系
無論是元宇宙,還是數字世界,都是我們對未來的預判,實現過程會受硬件、軟件技術以及法律等等因素的影響,發展需要一個漫長的過程。但如果借助未來的視角回看當前對技術、管理、及商業的布局策略,也許會出現一些不一樣的想法。
工業互聯網是未來工業物理世界與數字世界融合必不可少的媒介,結合物聯網技術、傳感器等設備能夠讓實時數據實現交互。此處,物理世界是明確的,即肉眼可見的工業場景,但數字世界具體指代什么?為更好的理解數字世界身份,我們抽象出工業互聯網平臺,宏觀概念看,工業互聯網通過工業經濟全要素、全產業鏈、全價值鏈的全面連接,支撐制造業數字化、網絡化、智能化轉型,不斷催生新模式、新業態、新產業,重塑工業生產制造和服務體系,實現工業經濟高質量發展。如圖12所示,工業互聯網的定位是通過物聯網+融合解決萬物互聯數字化需求,但是前面提到的數字世界與物理世界交互規律,再回看工業互聯網定義,中間缺少以下幾個問題的答案:
   
圖12需求導向下的技術發展階段1、工業場景下物理世界與數字世界的關系是怎樣的?
工業場景下,數據要素如何使用,與物理世界的關系如何界定?要素之間按照1:1映射關系,還是場景1:1映射關系,或者是世界1:1映射關系,在工業互聯網定義和定位中均未回答。工業互聯網平臺僅是匯集著連接數字世界的各類工具及軟件資源池,并未明確指明是以何種方式實現雙方映射。
2、工業場景下數據如何管理及使用?
因為缺少物理世界和數字世界映射關系的清晰定位,所以通過物聯網收集到海量數據后,出現效能無法真正發揮。對于大型制造業,將映射關系默認為“要素”或“場景”,因此,數據用來迭代已有軟件、算法和決策。而對于小企業,受制于技術能力及知識積累薄弱,陷入“數據森林”的迷霧中,明知森林里都是寶藏,但不知如何挖掘。再回看大型制造業的數據應用情況,例如前面圖10提到的生產環節,通過生產數據采集并傳輸至數據儲存中心,結合已有得數據模型進行大數據分析,再將分析結果以指令形式發回至物理世界。基于要素或場景的映射,沉淀的數據要素對數據世界的意義到底是什么?對我們訓練數據世界又有什么幫助?是否真正發揮了數據應有的價值?
3、數字孿生與工業互聯網平臺的功能關系界定是否合理?
根據前文所述,數字孿生是依賴于工業互聯網在數字世界里構建的物理世界中“要素”、“場景”的孿生體。這也回答了前面所提出的問題,即物理世界與數字世界的映射關系是什么。所以數據收集的本身就是在逐步形成一個物理對象的孿生,是數字孿生的過程。然而,縱觀當前市場主流工業互聯網平臺,數字孿生均是作為一個子功能,用于建模分析,這可能無法為物理世界的對象提供一個明確的映射對象,讓數字世界發展進入無序、混沌的狀態。
巴比特訊,2月20日,OpenSea的聯合創始人兼首席執行官DevinFinzer針對“OpenSea漏洞事件”回應稱,正在進行全面調查.
1900/1/1 0:00:00注:原文作者是ZORA。我們從公開實驗中吸取了無數經驗,并創建了當今以太坊上存在的最省gas、功能最豐富的鏈上市場.
1900/1/1 0:00:00近年來,區塊鏈已經成為金融、技術和投資領域的熱點詞語,不僅如此,區塊鏈在這兩年的應用也證明了它有可能以比我們以前想象的更多方式影響我們的生活.
1900/1/1 0:00:00Web3.0是現在最新的“技術流行語”之一,人們認為這種分布式的新型網絡將會是萬維網發展的下一階段.
1900/1/1 0:00:00我們都知道,加入社區Discord服務器的人不一定就是DAO的成員。而且,不同級別的社區參與者應該有不同的特權和期望,把它們混為一談是對社區的傷害.
1900/1/1 0:00:00比推消息,美東時間周三上午,美國參議院農業委員會舉行了題為「檢查數字資產:風險、監管和創新」的聽證會.
1900/1/1 0:00:00