 BTC/HKD-0.54%
BTC/HKD-0.54% ETH/HKD-0.12%
ETH/HKD-0.12% LTC/HKD+0.09%
LTC/HKD+0.09% ADA/HKD-0.83%
ADA/HKD-0.83% SOL/HKD-0.38%
SOL/HKD-0.38% XRP/HKD-0.24%
XRP/HKD-0.24%Filecoin的存儲單元稱為扇區(Sector)。對傳統硬盤結構理解的小伙伴,對這個術語應該比較親切,傳統硬盤的最小存儲單元就叫Sector。為了證明Sector的存儲,Filecoin進行了一系列的處理,傳說中的P1/P2/C1/C2。在處理過程中,一個Sector的計算會生成若干文件,最終會生成replica。相關文件是如何組織的?Cache都是由哪些文件組成,分別是多大?本文就從存儲的角度看看這些過程和邏輯。
Filecoin的存儲管理的邏輯主要實現在sector-storage項目中。在深入理解Sector存儲邏輯之前,先講講Worker和Manager。
01 相關術語
Worker - 處理P1/P2/C1/C2的服務,Worker又分為兩種:local worker和remote worker。local worker處理本地服務處理,remote worker支持遠程服務處理
Manager - 管理多個Worker
FIL突破92美元關口 日內漲幅為3.95%:火幣全球站數據顯示,FIL短線上漲,突破92美元關口,現報92.1015美元,日內漲幅達到3.95%,行情波動較大,請做好風險控制。[2021/6/5 23:14:29]
Scheduler - 調度器,調度多個Worker,一個Manager通常有一個Scheduler
Store - Sector存儲系統
02 Sector存儲
Sector處理相關的文件存儲在Store中。Store通過sectorstore.json進行配置:
   
CanSeal表明Store可以用來Seal(存儲Seal相關的臨時文件),CanStore表面Store可以持久存儲Seal的結果(replica)。Weight 是權重,在多個Store選擇時使用。ID是Store的UUID編號。
聚幣Jubi已于11月2日12:00上線FILUSDT永續合約:據官方消息,聚幣Jubi已于11月2日12:00(UTC+8)正式上線FILUSDT永續合約,最高支持50倍杠桿。 目前聚幣永續合約板塊已支持BTC、ETH、LTC、XRP、DOT、TRX等十余個幣種,涵蓋主流資產及熱門資產的永續合約,最高支持100倍杠桿。聚幣將及時滿足用戶需求,并持續為用戶提供專業、安全的合約交易服務。[2020/11/2 11:25:49]
一個Store中存在三種存儲,分別對應三種目錄:unsealed (未封存的文件),cache(緩存文件),sealed(封存后的文件)。
03 Worker & Store
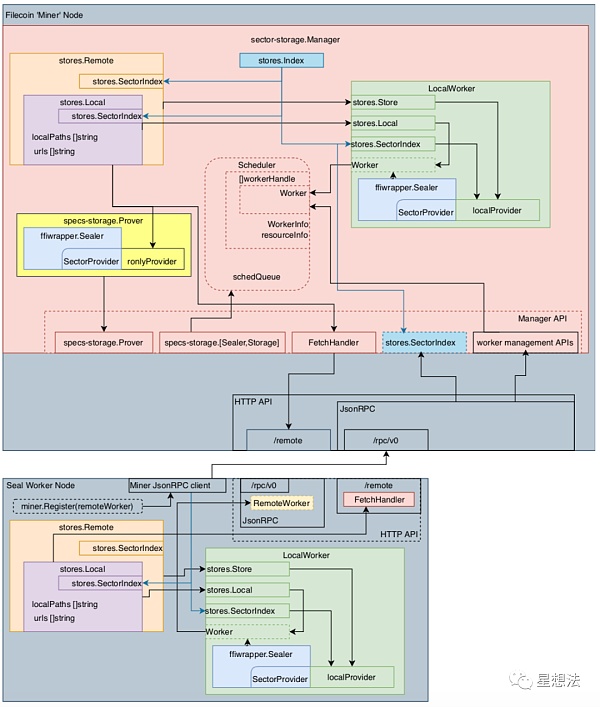
sector-storage項目的README中的這張圖很好的解釋了sector storage的各個模塊以及相互的關系:
   
Filecoin測試網當前總質押量約為384.69萬枚FIL:據IPFS100.com報道,filfox瀏覽器數據顯示,Filecoin測試網當前區塊高度為41430,全網有效算力為143.87PiB,總質押量約為384.69萬枚FIL,活躍礦工數為440個,每區塊獎勵為9.5905FIL,近24小時產出量為25015FIL,24小時平均挖礦收益為0.72FIL/TiB;
目前有效算力排名前三的分別為:t01248(先河/智合云)以8.95PiB暫居第一,t09037(SeedPlan-Saturn)以7.67PiB位居第二,t01235(SeedPlan-Mars)以6.21PiB位居第三。
據悉,Filecoin太空競賽于8月25日早6:00開始。[2020/9/8]
整幅圖分為上下兩個部分:上部分是Manager,下部分是Remote Worker。Manager中包括一個Local Worker。stores.Index是所有Sector存儲的索引。Scheduler,上部分的中間,管理所有的Worker,并且調度Sector相關的存儲。
Filecoin校準網絡將于北京時間8月14日晚進行重置:8月13日中午,Filecoin項目開發人員在Slack頻道發布最新消息,要點如下:
1.Filecoin鏈上吞吐量的改善比預期快,官方還發現并修復了一些檢索錯誤,增加了配置交易和消息選擇方法,并更新到v28證明參數文件;
2.Filecoin校準網絡將于北京時間8月14日晚11點至8月15日凌晨1點進行重置。[2020/8/13]
worker management APIs通過/rpc/v0的jsonRPC接口實現remote worker的管理。通過/remote的HTTP API實現存儲的Fetch操作,簡單的說,傳輸文件。specs-storage.Prover/Sealer/Storage是Manager暴露出來的接口,實現Sector的證明,封存和存儲。
每個連接到Manager的Worker會和Manager同步它的內存/CPU以及顯存的信息。Scheduler在接受到新的請求時,會針對請求(Task)的類型以及資源的需求,從當前Worker中挑選最合適的Worker進行請求的處理。如何選擇Worker,感興趣的小伙伴,可以查看selector的相關邏輯。
Filecoin或將再次推遲大礦工測試:8月11日,Filecoin開發者Why在Slack社區表示,因為目前礦工們遇到大量問題沒有解決,目前還沒有計劃開始大礦工測試。是否開始太空競賽取決于Calibration測試網以及礦工們的整體狀況。[2020/8/11]
從存儲的角度,重新整理一下,這些關系:
   
以一個Manager連接兩個Worker為例。Worker只能Seal,但是不能Store。為了更清楚展示Worker之間的數據傳輸,第一個Worker只做Precommit1,第二個Worker做Precommit2和Commit。
04 Seal Task
理解Seal Task,最好對照了Sector的狀態管理一起看。對Sector狀態管理還不熟悉的小伙伴,可以查看之前的文章:
Filecoin - Sector狀態管理邏輯
   
接下來,看看每個Seal Task對應的存儲數據的變化。
如果其中左邊的Worker接收到任務,AddPiece任務會在unsealed目錄中創建原始數據。
   
PreCommit1階段,簡稱P1,針對SDR算法,計算若干層數據。如果Sector是32G,需要計算11層。對SDR算法不熟悉的小伙伴,可以看看之前的文章:
經過PreCommit1,生成的數據存儲在Cache中:
   
PreCommit2
PreCommit2的階段,簡稱P2,生成Replica,計算Column Hash,并生成Merkle樹(tree_d, tree_c, tree_r_last)。因為P2,不在同一個Worker處理,在進行處理之前,需要先傳輸給合適的Worker,處理的結果同樣存儲在Cache中:
   
在Commit生成證明后,進入Finalize狀態,Finalize可以理解成“歸檔”。因為在Worker上沒有Store能力,刪除不需要持久化的數據,需要持久化存儲的數據,將傳輸回Manager。
   
05 數據存儲量
以32G的Sector為例,在處理過程中需要存儲的數據如下:
原始數據 - 32G
原始數據Merkle - 32G
P1 layer - 32*11G
P2 - Column Hash & tree_c - 32*2 G
P2 - Replica & tree_r_last - 32G + 9.2M*8
總共:512G多一點。
06 持久化數據
Sector經過P1/P2/C1/C2處理后,也就是說,經過PoREP處理后,需要持久化存儲Replica的數據和tree_r_last的數據。tree_r_last的數據需要存儲的原因是PoSt要用到。特別注意的是,tree_r_last的數據并不是完整的Merkle樹數據,刪除了其中一些層的數據。
32G的Sector,對應的tree_r_last分成了8棵子樹,每棵子樹是8叉樹,默認存儲的時候,忽略了最低的兩層。也就是,去除最低兩層的存儲量為:
   
所以每棵子樹的存儲數據為4G*0.00223 = 9.13M。
也就是說,Sector持久化存儲比例在1.0022左右。
總結:
Filecoin存儲管理的邏輯主要在sector-storage中。Sector的處理任務,可以通過多個Worker完成。每個Worker的存儲目錄結構一致,Sector數據可以在多個Worker之間通過Http服務傳輸。Sector處理過程中,最大的存儲需求量在512G左右。持久化存儲比例為1.0022。
Tags:TORWORORKECTOReflector FinanceCXN NetworkKAELA NetworkGuvector
摘要 在OCC最新的公開信明確國家銀行和FSA可以托管加密貨幣的背景下,關于Silvergate 2季度的財報預覽,和成為加密貨幣第一個完整主經紀商(prime broker)的競爭情況.
1900/1/1 0:00:008月11日,全球領先的數字資產交易平臺OKCoin正式宣布,OKCoin日本站OKCoin Japan作為日本持牌交易所,將于2020年8月20日正式開展現貨交易服務.
1900/1/1 0:00:00在互聯網時代,聚合器捕獲了絕大多數價值。谷歌聚合了各種網站的內容、Facebook聚合了社交關系和內容、亞馬遜聚合了商品和交易、Airbnb聚合了客房......這些科技巨頭顛覆了傳統行業,并構.
1900/1/1 0:00:00原標題:金融行業區塊鏈技術應用有了“安全符” 近日,中國人民銀行印發《關于發布金融行業標準推動區塊鏈技術規范應用的通知》(以下簡稱《通知》)和《區塊鏈技術金融應用評估規則》(以下簡稱《.
1900/1/1 0:00:008月6日下午兩點,螞蟻鏈、羅漢堂、新浪財經共同策劃的《尋找區塊鏈力量》系列訪談第一集正式開播,中國證監會科技監管局局長姚前與螞蟻集團董事長井賢棟共話區塊鏈如何賦能信任.
1900/1/1 0:00:00近日,知識產權產業媒體IPRdaily與incoPat創新指數研究中心聯合發布“2020上半年全球企業區塊鏈發明專利排行榜(TOP100)”,以供讀者朋友們參考交流.
1900/1/1 0:00:00